[電動汽車聯盟]電動汽車聯盟2023年共性技術課題終評結果公布
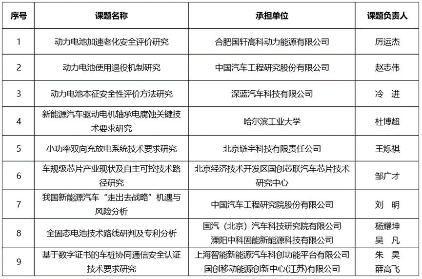
電動汽車聯盟持續開展整車及關鍵共性技術研究工作,截至目前已開展61項共性技術課題,取得豐碩成果。2023年度共性技術課題申報工作于今年6月份啟動,課題分為定向課題和開放課題兩類,涵蓋整車技術、動力電池、智能底盤、產業研究、驅動系統及充電技術。截至申報結束,定向課題共25個團隊申報,開放課題共39個團隊申報。經聯盟技術專家委員會初評,選出17家單位進入定向課題終評,25個項目進入開放課題終評。課題終評會議于9月1-2日在內蒙古工業大學舉行,來自聯盟技術專家委員會、專業委員會及工作組的28名專家對入選課題進行了集中評審。經評審,最終確定了9項定向課題的承擔單位,13項開放課題及承擔單位。現將評審結果予以公布。
表1:定向課題支持名單

表2:開放課題支持名單

后續,聯盟秘書處將與各課題承擔單位進一步細化和明確考核指標、研究周期等工作,并簽訂任務書,正式啟動課題研究工作。
