一、2012年工作進展與成效
1、完善運行機制
(1)聯盟成員篩選機制得到進一步優化
在以下層面優化了聯盟新成員進入篩選機制:
① 優化加盟條件:國內從事有機(類)肥料研究、生產的機構和企業都可以申請加入;具有良好的信譽,無損害公眾利益的行為;擁護本聯盟的章程;積極為聯盟提供各種行業信息,并愿意實現信息共享;按時繳納聯盟會員費。
② 完善加盟成員的權利:參加本聯盟組織的各項活動和服務,如會議、培訓、展銷等活動;免費獲得聯盟最新信息,行業信息發布,企業盟員制作宣傳網頁;優先獲得本聯盟成員提供的技術支持和服務;對本聯盟工作的批評建議權和監督權;聯盟成員聯系方式共享;入盟自愿、退出自由;成員按照能力和貢獻分級,不同等級成員享有不同的權利。
③ 明確加盟成員的義務:自覺遵守聯盟章程,執行聯盟決議,維護聯盟的聲譽和利益;積極參加聯盟組織的活動,承擔并完成聯盟委托的事務性工作;及時提供本單位新信息及數據統計資料;未經授權,不得以聯盟的名義辦理業務和舉辦活動;及時繳納會費;聯盟成員單位必須設立聯盟聯絡辦公室(有固定場所、電話、傳真),方便聯盟開展工作,聯盟成員單位聯絡辦公室負責人至少由聯盟企業副總以上領導擔任(高校、研究院所除外),設專職聯絡人員1名負責日常聯絡,要求保持聯絡員穩定性,聯絡人員工資聯盟成員單位自己承擔。
④ 建立聯盟成員退出機制:觸犯刑律和嚴重違反本聯盟章程,損害聯盟利益或聲譽;無特殊原因連續三次不參加聯盟會議或聯盟組織的活動;停業或者轉產、依法宣告破產、依法被撤消或被兼并者,勸其退出聯盟或者經理事會討論予以除名。
(2)研究項目信息采集機制
優化內容:為增強聯盟與成員單位之間的了解和互動,以解決產業發展中企業面臨的共性技術與難點技術問題,制定專門的信息采集表,定期舉行聯盟成員大會,針對成員單位在生產中存在的主要問題、需要解決的技術問題、需聯盟幫助共同完成的事情、對聯盟建設有哪些好的建議等信息進行采集、歸納整理,設立針對性培訓內容或成立研發項目,并結合企業的實際情況,進行推廣應用,以提升聯盟企業的整體技術水平,實現技術改造升級。
優化績效:2012年度,共計采集29家聯盟企業共性技術與難點技術信息,凝練成8個研究課題進行攻關,分別為:堆肥發酵生產過程中,各項指標調控技術;生產中產生的廢氣、粉塵收集治理技術;高附加值、新型專用有機類肥料產品開發技術;新型育苗基質開發技術;低能耗、低成本、高產率造粒設備和工藝技術;先進生產設備國產化改造創新技術;新型功能菌種開發技術;有機類肥料產品商品化開發技術。針對所采集的各項技術信息,聯盟均已采取了相應的措施,部分技術問題利用現有的成熟的技術進行改造升級解決;其余的技術問題和聯盟中科研院所的研究項目相結合,正在進行具體的實驗研發。
2、組織聯盟企業實行產業技術創新
(1)關鍵裝備及其配套技術的創新
針對我國有機類肥料產業發展瓶頸之一,缺乏專一關鍵裝備等共性問題,結合發酵工藝,開展堆肥快速發酵關鍵設備的研究,并建立標準工藝指導聯盟企業實現生產技術升級;針對商品有機肥、生物有機肥產品運輸成本高、銷售半徑有限等共性難題,開展商品有機肥、生物有機肥壓縮技術研究,并形成裝備和工藝,拓展聯盟企業市場銷售半徑;針對功能真菌液體發酵活性較低技術難題,開展真菌固體發酵技術研究,并形成裝備和工藝,指導聯盟企業提高產品質量,增強市場競爭力;針對有機類肥料造粒困難不適合機械施肥使用等技術難題,開展有機類肥料球狀造粒工藝技術的研究,并形成裝備和工藝,指導聯盟企業開發適合市場需求習慣的產品劑型。
(2)新產品、新技術、新工藝的創新
① 利用堆肥技術研究有機無機復合肥的生產配方和工藝;
② 利用堆肥技術研制拮抗土傳病害、促生的生物有機肥料產品和工藝;
③ 利用堆肥技術研制堆肥生防劑產品和工藝。
聯盟依托國家863、十二五科技支撐、農業科技成果轉化(重大)、農業部948項目和行業專項等重大項目,攻克連作土傳病害,研制抗病生物有機肥(主要應用于生物防治西瓜、黃瓜、甜瓜、山藥、生姜、辣椒、煙草、棉花等主要經濟作物),通過技術推廣與應用,農民增收增效明顯,據初步測算,農民使用產品投入產出比1:10以上,畝收入增加500-3000元,具有明顯的社會效益,基本打通了高效農業發展瓶頸。
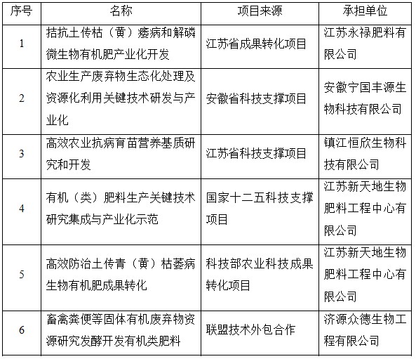
3、組織聯盟企業實行成果轉化
針對產業和聯盟成員單位發展中急需解決的技術問題,成立研發團隊,實現成果轉化,2012年度,進行以下課題進行攻關,目前均進展順利,部分課題順利通過驗收。

4、服務產業、推動行業發展
(1)技術服務平臺的建設
建設內容:依托聯盟,結合江蘇農村科技服務超市建設,進行全國范圍的技術服務平臺建設:主要有客戶接待、產品展示、技術交流和PPT演示等基本功能;同時建設田間快速診斷服務系統、病害實時分析交流討論服務平臺,把農民和科研技術團隊聯系在一起,做到了“零距離”服務。
建設成效:聯盟企業以技術營銷為基本策略,建立了產品推廣服務隊伍和技術營銷銷售隊伍,通過田間試驗示范、培訓科技示范大戶、引導農民使用高新技術產品進行推廣,目前已經在海南、江蘇、浙江、安徽、山東等24個省市進行示范推廣,累計示范推廣點達1218個,應用面積4177.10萬畝次,產生了巨大的經濟效益和社會效益。
(2)技術培訓平臺的建設
建設內容:聯盟成立技術專家庫,在聯盟秘書處定期舉行聯盟企業管理人員、技術人員以及種植大戶會議,針對有機類肥料產業發展中的關鍵技術和共性難點技術進行培訓和技術觀摩。
建設成效:聯盟秘書處依托單位江蘇新天地生物肥料工程中心有限公司投資13000萬建立40000平方米的研發中心。其中實驗大樓9000平方米(分為細菌實驗室,真菌實驗室,肥料、土壤和植物分析實驗室、微生物分子實驗室、發酵實驗室、菌種保藏室、微生物大型儀器室、土壤肥料大型儀器室)。研究生和專家生活用房10600平方米,田間試驗用地20余畝,為聯盟專家庫成員提供了良好的生活和科研環境。
2012年度,聯盟成員單位在全國總計開展培訓會216場次,累計培訓聯盟企業人員和種植大戶11000余人次。
(3)推廣銷售與產品展示服務平臺的建設
建設內容:針對我國農民在實際農業生產過程中遇到各種技術問題,篩選建立能夠直接指導農民生產的應用型專家服務體系;依托科技超市研究建立農業技術推廣服務中樞交換系統,形成田間數據快速傳輸、迅速整理、初步診斷、專家連接、信息指導的技術服務體系,從而建立農業技術現場指導服務與專家后臺技術支持的創新模式;研制基于物聯網技術支持的、符合我國農業生產技術指導的、快速感知農業技術推廣與服務工具包。
建設成效:建成基于物聯網技術的農技推廣設備系統:包含推廣技術人員專用PDA;田間快速采集土壤生境、栽培環境等理化指標系統:氮磷鉀測量儀、葉綠素測量儀、瓜果糖度測量儀、葉面積測量儀、pH測量儀、光譜糖度測量儀、紅外線距離測量儀等;明基投影儀;無線擴音器等。通過數據交換集成系統軟件可對每位推廣技術人員進行GPS實時定位監控,并采集推廣數據。2012年度,通過田間數據采集處理農民和種植大戶種植難題500余件,為后繼推廣提供了可靠的數理依據。
二、存在問題分析
1、由于產業的自身特點,固體有機廢棄物資源的分布、數量以及可收集集中程度制約了聯盟企業單位的生產規模,一般情況都比較小,成員所提交的經費也比較少,在一定程度上限制的聯盟的許多活動的開展;
2、不同成員單位之間技術水平差距比較大,培訓時有的企業需要,有的企業不需要,增加了培訓難度;
3、聯盟組建前期的技術研發和儲備不夠,多數關鍵技術還在研究過程中,尚沒有進行推廣轉化。
三、下一步工作計劃
1、針對產業發展中技術需求和成員企業單位提交的技術難題,進行科學凝練,形成科研課題,對接聯盟成員科研院所高效開展技術攻關;
2、組織聯盟企業進行技術培訓、技術交流與生產觀摩;
3、加強新型有機類肥料產品的宣傳、推廣營銷,提升聯盟企業整體形象;
4、進一步擴大聯盟影響力,組織聯盟企業參加全國肥料展銷。
