[太陽能光熱聯盟]6項太陽能光熱聯盟理事單位研制的技術裝備入列國家2021年度能源領域首臺(套)重大技術裝備項目
5月13日,國家能源局網站發布2022年第2號公告。公告表示:根據各有關單位申請,經組織專家評審和復核、公示,決定將75個技術裝備(項目)列為2021年度能源領域首臺(套)重大技術裝備項目。
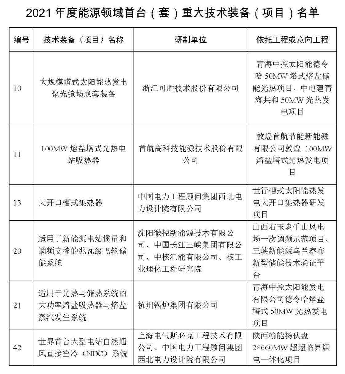
據公告:由可勝技術、首航高科、中電工程西北院、沈陽微控、西子潔能(原杭鍋集團)等太陽能光熱聯盟理事單位研制的太陽能熱發電和儲能行業的技術裝備(項目)入選為2021年度能源領域首臺(套)重大技術裝備項目。名單如下:

公告要求:各有關單位要抓緊推動技術裝備研制,突破并掌握關鍵技術,扎實推進示范應用,確保首臺(套)重大技術裝備示范任務落地。
同時,公告指出:承擔首臺(套)重大技術裝備示范任務的依托工程根據實際需要,可在年度上網電量指標安排、發電機組并網運行、調度方式、燃料供應和監管等方面給予適當優惠,鼓勵地方根據實際情況進一步細化并落實知識產權、資金、稅收、金融、保險等支持政策。承擔首臺(套)重大技術裝備示范任務的依托工程,根據實際情況享有示范應用過失寬容政策。
